首页
足球
德甲
法甲
西甲
意甲
欧冠
世界杯
欧洲杯
亚洲杯
英超
中超
篮球
CBA
NBA
直播
足球直播
篮球直播
录像
足球录像
篮球录像
集锦
篮球集锦
足球集锦
视频
篮球视频
足球视频
球队
篮球球队
足球球队
赛事
篮球赛事
足球赛事
全部频道
球员
篮球球员
足球球员
篮球
NBA直播
CBA直播
足球
英超直播
中超直播
西甲直播
德甲直播
意甲直播
法甲直播
欧冠直播
综合
搜索
视频
当前位置:
首页
足球
长春亚泰
长春亚泰
长春亚泰直播
更多 >>
长春亚泰新闻
更多 >>
成都没顶级球员 但联赛只是落后海港3分 跟申花一起打亚冠
长春亚泰下月海口开启冬训 2025赛季中超赛历出炉
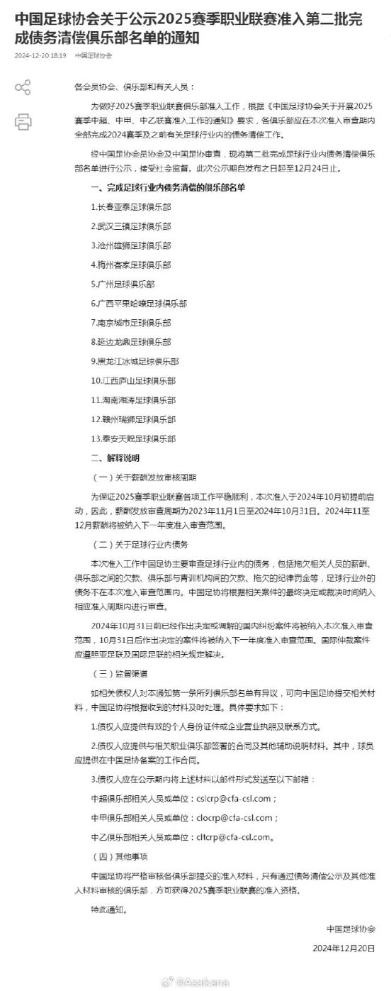
第二批完成债务清偿俱乐部名单,不在第一批名单的全员上榜
热门资讯
德甲比赛将显示实际补时时间
国安亚冠二级联赛惨遭淘汰
国安队踢了半场好球遭绝杀 无缘亚冠二级联赛小组出线
中超各队人员变动受关注
我懂用户晒视频:疑似泰山球迷看亚冠试图进入国安看台未果
以亚冠促历练,让更多本土球员成长
官方:埃斯特旺欧冠对巴萨的进球当选切尔西11月最佳进球
西甲单场:姆巴佩两射一传 皇马完胜毕尔巴鄂
CBA俱乐部杯北控98-96险胜同曦,里勒41分,郭昊文26分
第二届CBA俱乐部杯开打 江苏逆转辽宁
热门录像
2025年12月06日NBA常规赛 独行侠 - 雷霆 全场录像
2025年12月06日NBA常规赛 快船 - 灰熊 全场录像
2025年12月06日NBA常规赛 热火 - 魔术 全场录像
2025年12月06日 法甲第15轮 里尔vs马赛 全场录像
2025年12月06日 西甲第15轮 皇家奥维耶多vs马洛卡 全场录像
2025年12月06日 德甲第13轮 美因茨vs门兴 全场录像
2025年12月06日 法甲第15轮 布雷斯特vs摩纳哥 全场录像
2025年12月05日WCBA常规赛 辽宁女篮 - 厦门女篮 全场录像
2025年12月05日CBA俱乐部杯南宁赛区 浙江 - 深圳 全场录像
2025年CBA俱乐部杯南昌赛区 香港金牛 - 同曦 全场录像
热门集锦
2025年12月06日 76人轻取雄鹿迎3连胜 乔治20+5+5 小凯文·波特20+7+9
2025年12月06日 步行者擒公牛迎来赛季客场首胜!西亚卡姆36+9 马瑟林28+5
2025年12月06日 猛龙末节崩盘不敌黄蜂 克尼佩尔21+7 莺歌13中3 奎克利31分
2025年12月06日 KD里程碑申京缺阵火箭轻取太阳 杜兰特28+8 阿门31分赛季新高
2025年12月06日 首节就失去悬念 尼克斯大胜爵士 布伦森33分 小麦7记三分
2025年12月06日 活塞6人上双力克开拓者 CC29+9 阿夫迪亚35+9+7 格兰特29+6
2025年12月06日 快船再输球&近7战6负 哈登18+7 小卡24+8 科沃德23+14&灰熊胜
2025年12月06日 骑士第三节净胜25分逆转马刺!米切尔28+8 福克斯25+5+9
2025年12月06日 掘金23分逆转老鹰 约基奇40+9+8 杰伦·约翰逊空砍21+18+16
2025年12月06日 魔术主场险胜热火 小瓦32+5 贝恩16中2 阿德巴约24+15&丢绝杀
热门TAG
西班牙超级杯决赛直播平台
8直播吧足球
直播nba免费观看在线
意甲直播cctv5
nba直播tv版软件
360体育直播在线
手机中超直播
今日足球直播视频
看nba
nba直播 9球
nba季后赛湖人vs灰熊全场回放直播
飞流直播nba体育直播
nba库里
中超直播免费在线观看
nba球迷直播
nba季后赛太阳快船直播
2014年nba选秀
曼城吧
nba2011
中央5套体育频道直播
收米体育nba直播app
nba比赛在哪里看直播
央视cctv5体育直播
包卜nba直播
雨燕直播免费
体育吧直播手机版
英超直播在线观看3
欧冠直播央视
加州州立理工大学
jrsNBA直播吧
快船vs爵士
足球直播360
中超足球现场直播视频
nba比赛直播
nba高清回放
nba肖华
nba总决赛下载
中国男足直播
nba国王
莱比锡对柏林联合的比分预测
央视五套在线直播
火箭队季前赛直播
nba是什么意思
德国vs西班牙
央视网体育直播
nba2013总决赛第六场
nba赛程直播cctv5直播
腾讯欧冠直播
nba 得分榜
nba颁奖仪式
24直播网
央视直播cctv5十直播视频直播
新浪体育首页
热狗直播nba
免费观看nba比赛直播的软件
直播高清免费收看
欧冠杯在线观看免费
nba直播吧JRS
2015年nba总决赛
直播吧nba录像全场回放